티스토리 뷰
희망두배 청년통장은 서울시에서 청년의 자립기반 조성을 목적으로 저축액을 2배로 만들어 주는 사업입니다. 월 10 ~ 15만 원 저축으로 최대 1080만 원 이상 받을 수 있는 지원금 놓치실 건가요? 모집인원이 한정되어 있기 때문에 자세한 내용 확인하신 후 얼른 신청하세요! 바쁘신 분들은 아래 자격확인을 통해 간단하게 대상임을 확인할 수 있습니다.
목차
- 희망두배 청년통장 신청자격
* 대상제외 목록
- 지원내용
- 신청방법
- 신청서류
* 필수서류
* 추가서류
- 선발과정
- 청년통장 유지조건
- 유의사항
희망두배 청년통장 신청자격
자격은 아무래도 돈을 2배로 불려주는 사업이다 보니 까다로울 수 있습니다. 아래에 본인이 해당되는지 꼭 확인해 보시기 바랍니다. 그리고 이번엔 기준 중위소득 안내가 없으니 참고하세요!!
- 나이 : 만 18세 ~ 만 34세 청년
- 주소 : 서울에 거주 중인 자
- 근로 : 근로 중이거나 공고일(2023. 5. 22.) 이전 1년간 3개월 이상 일을 했던 자
단, 증빙서류 제출이 가능해야 함 (근로 종류는 무관, 알바 가능) - 소득 : 본인 소득이 월 평균 255만 원 이하인 자 (2022. 6. 1. ~ 2023. 5. 31 소득 기준이며 세전을 뜻함)
- 부양여부 : 부양의무자(부모 또는 배우자) 소득이 연 1억 원 미만이면서 재산이 9억 원 미만인 자
단, 세대분리 상관없이 적용되며 부모는 합산 기준, 배우자가 있는 경우 별도로 적용 (2022. 6. 1. ~ 2023. 5. 31 소득기준)
단, 아래의 목록 중 하나라도 해당된다면 대상 제외되오니 꼭 확인하셔서 참고하시기 바랍니다.
- 신청자가 생계, 의료, 주거, 교육급여를 수급받는 자 (보장시설 수급자 포함)
- 본인 명의의 통장 개설 불가능한 청년
- 군 복무 중인 자 (현역, 전환, 상근, 사회복무, 대체복무, 산업기능, 전문연구 등)
단, 군인연금 가입자는 신청 가능 - 서울시가 2023년에 진행한 청년수당, 청년 월세지원사업에 참여 또는 수혜 중인 자
단, 2023년 4월 말까지 중도해지 완료한 자는 신청 가능 - 장학금 명목으로 급여 수령 시 대상 제외 (근로장학생 등)
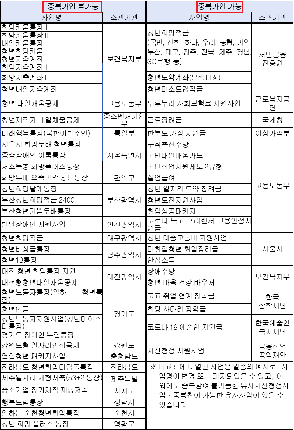
- 신청자가 유사한 자산형성사업에 참여했던 이력이 존재할 경우 (아래 '유사한 자산형성지원 관련 목록' 참고)
유사한 자산형성지원 관련하여 중복 불가능한 것과 가능한 목록이니 참고하세요!

지원내용
청년통장이 지원하는 내용에 대해서 간략하면서도 핵심적인 내용을 알려드릴게요!
- 모집인원 : 총 10,000명 (구역별 상세 모집인원은 아래 표 참고)

- 지원개요 : 주거, 결혼, 교육, 창업 등 청년들의 자립기반 조성을 목적으로 저축에 지원을 하고자 함
- 지원금액 :
본인 = 월 10만 원 또는 15만 원을 2~3년간 저축
서울시 = 동일한 금액을 매칭 지원함 (청년이 15만 원 저축할 경우 15만 원 지원함)
*아래 표 참고

예시) 본인이 매월 15만 원씩 3년간 저축할 경우, 만기 시 총 적립금은 1,080만 원에 3년간의 이자는 별도로 지급
신청방법
신청은 방문 또는 이메일로 가능하며, 특이하게도 온라인 신청이 없습니다. 이 점 참고하셔서 아래 내용 숙지하시기 바랍니다!
- 신청기간 : 2023. 6. 12. (월) ~ 6. 23. (금) 18:00까지
- 신청방법 : 주소지 관할 주민센터에 방문하거나 주민센터 담당자에게 이메일로 접수
- 방문 또는 우편으로 접수할 경우 주민센터 근무시간 내에 접수 (9:00 ~ 18:00)
- 이메일 제출일 경우 반드시 주민센터 문의 후 모든서류를 PDF 파일 1개로 묶어서 제출해야 함
(파일명은 '희망두배 청년통장 신청_이름_전화번호'로 작성)
여기서 주의하실 점은 제출한 서류가 미비하거나 확인이 불가능할 경우 별도로 연락해주지 않습니다. (관할 주민센터마다 다를 수 있는데, 바쁜 곳일수록 연락 안 해줘요.) 그러니 제출 전에 꼭 꼼꼼하게 확인하신 후 제출하시길 추천드립니다. 개인적으로는 방문을 추천드려요!
신청서류
아래 필수서류와 추가서류를 확인하시고 누락되지 않도록 주의하시기 바랍니다. 첨부파일과 발급 홈페이지 또한 남겨드릴 테니 참고하세요!
필수 서류
- 가입신청서 (아래 첨부파일에 포함)
- 개인정보 제공 동의서 (아래 첨부파일에 포함)
- 사회보장 급여신청(변경)서 (아래 첨부파일에 포함)
- 금융정보 제공 동의서 (아래 첨부파일에 포함)
- 주민등록초본 (주소 변동사항 전체 체크, 주민등록번호 뒷자리 포함, 공고일 이후 발급분만 인정)
주민등록초본 발급 바로가기 - 가족관계증명서(일반) - 공고일 이후 발급분만 인정
가족관계증명서 발급 바로가기 - 근로 확인 서류 (아래 '근로 확인 제출서류 목록 및 발급' 참고)
본인의 근로형태에 맞는 제출서류를 구비 후 제출하시기 바랍니다. 각각의 발급 홈페이지도 아래에 남겨드리니 참고하세요! 아래 공통으로 들어가 있는 고용임금확인서의 경우는 위 첨부파일에 같이 포함되어 있습니다.

| 발급 서류 목록 | 발급 홈페이지 바로가기 |
| (상용직) 국민연금 가입 증명서 | 국민연금관리공단 발급 바로가기 |
| (상용직) 건강보험 자격득실 확인서 | 국민건강보험 발급 바로가기 |
| (상용직,일용직) 고용산재 자격이력 내역서 | 고용산재 발급 바로가기 (일용근로 내역서도 동일한 곳에서 발급시 선택가능) |
| (상용직, 기타) 원천징수 영수증 | 홈택스 바로가기 (로그인 > MY홈택스 > 연말정산.지급명세서 > 소득자료) |
| (특수형태근로자) 사업자등록증명원 | 정부24 발급 바로가기 |
| (특수형태근로자) 부가세 면세사업자 수입금액증명 | 홈택스 바로가기 (로그인 > 민원증명 > 즉시발급증명 > 부가가치세 면세사업자 수입금액증명) |
| (특수형태근로자) 부가세 과세표준증명 | 홈택스 바로가기 (로그인 > 민원증명 > 즉시발급증명 > 부가가치세 과세표준증명) |
| (특수형태근로자) 표준재무제표증명 | 홈택스 바로가기 (로그인 > 민원증명 > 표준재무제표증명) |
| (특수형태근로자) 매출원장 또는 세금계산서 | 홈택스 바로가기 (로그인 > 조회/발급 > 목록조회 > 기준기간 2022년 6월 1일 ~ 2023년 5월 31일 맞춰서 출력) |
| (특수형태근로자) 매출집계표 | 홈택스 바로가기 (로그인 > MY홈택스 > 현금영수증, 신용카드 분기별 합계) |
* 본인에게 맞는 서류를 발급하신 후 제출해야 합니다.
추가 서류
- 임대차 계약서 : 본인(또는 배우자), 부 또는 모 각 1부 (부모와 함께 거주할 경우 1부만 제출)
단, 주거지가 본인 또는 부모 명의의 자가인 경우는 해당되지 않음 - 가구특성 증빙자료 : 장애인증명서, 한부모 가족증명서
단, 신청인 본인에 해당하는 경우
선발과정
신청자격에 적합한지 간단하게 확인하는 단계가 1차 심사, 선정심사표에 따라서 고득점인 순서로 선발하는 과정이 2차 심사입니다. 고득점이란 아래 기준에 따라 정해지므로 참고하시면 되겠습니다.
- 재산 보유 금액
- 서울 거주기간
- 근로소득 금액
- 근로기간
- 만기 시 사용계획
- 청년수당 수혜 이력
- 가구원의 자산형성사업에 수혜 이력
- 부양의무자 소득 금액
- 부양의무자 재산 금액
최종 선발 대상자 발표는 2023. 10. 13. (금)에 예정이지만, 일정은 그때의 상황에 따라 변경될 수 있으며 선발결과는 서울복지재단 홈페이지에서 확인할 수 있습니다.
청년통장 유지조건
선발이 되더라도 2주 이내에 약정 체결을 완료해야 하며, 놓칠 시 포기로 간주하니 참고하시기 바랍니다. 약정의 주요 내용은 아래와 같으며 변동될 것 같으면 즉시 알려야 합니다.
- 약정 기간 동안 서울에 거주 유지 (주민등록상 거주지)
- 약정 기간 동안 50% 이상 월 1회 저축 필수
- 약정 기간 동안 50% 이상 근로 유지 필수
- 연 1회 이상 금융교육 이수
유의사항
- 제출서류와 심사를 통해 실제 사실과 다를 경우 즉시 취소됩니다.
- 이메일, 우편으로 증빙제출 시 확인이 불가능할 경우 신청제외 되니 정확하게 작성하시거나 방문 접수해 주세요.
- 제출한 서류는 반환되지 않으니 반드시 사본으로 제출해 주세요.
- 중도해지 사유가 될 경우 지원금은 지급되지 않아요. 이미 수령한 경우에도 환수될 수 있어요.

함께 보면 좋은 글
청년도약계좌 가입조건 총정리
청년도약계좌가 2023년 6월에 출시가 된다고 밝혔습니다. 월 70만 원을 5년간 납입하면 최대 5,000만 원이 생기는 상품을 지금 바로 알아보도록 하겠습니다. 청년도약계좌 가입조건 가입조건으로는
soyujini24.com
2023 서울시 청년수당 신청 자격과 신청방법
최근 취업도 어려운데 서울에 살고 계신 미취업 분들! 청년들을 위해 최대 300만 원 지원하는 사업이 있습니다. 만 19세 ~ 34세 미취업 또는 단기 근로 청년에게 지원한다고 하니, 조건에 맞는 다면
soyujini24.com






'정보글' 카테고리의 다른 글
| 한부모가정 지원금 신청 조건 혜택 간편정리 (0) | 2023.05.25 |
|---|---|
| 서울시 꿈나래통장 신청자격 서류 총정리 끝판왕 (2023) (0) | 2023.05.24 |
| 청년내일저축계좌 공무원 알바 대학생 군인 총정리 (Q&A) (0) | 2023.05.22 |
| 청년도전지원사업 신청 총정리 (최대 300만원) (0) | 2023.05.22 |
| 서울시 청년인생설계학교 신청 안내 기수별 총정리 (0) | 2023.05.21 |
